学术交流 爱尔眼科唐仕波教授团队在眼科国际期刊IOVS上发表近期研究成果
爱尔眼科唐仕波教授团队近期研究成果在眼科基础研究杂志IOVS上发表
近日,眼科学领域国际期刊《Investigative Ophthalmology &Visual Science》(IF=3.5)在线发表了中南大学爱尔眼科学院院长、爱尔眼科研究所所长唐仕波教授及其研究团队成员马红婕教授、李红博士等题为“KATP开放剂通过调节小胶质细胞Kir6.1表达糖尿病诱导的Müller细胞胶质增生及炎症”的研究论文。该研究发现了钾离子通道在调控糖尿病引起的视网膜Müller细胞胶质增生、小胶质细胞活化中发挥了重要的作用。钾离子通道开放剂通过上调小胶质细胞kir6.1通道蛋白,减少促炎型细胞的比例,缓解炎性因子对Müller细胞胶质化的增强作用,这将对我们认识小胶质细胞在糖尿病视网膜病变(diabetic retinopathy,DR)的治疗和发病机制的研究提供了新的研究方向。
糖尿病视网膜病变是常见的糖尿病慢性并发症之一,可造成视力受损和失明,在导致工作人群视力受损的眼底疾病中影响较大。根据我国研究显示,中国糖尿病人群糖尿病视网膜病变患病率23%,增生型糖尿病视网膜病患病率为2.8%,非增生型糖尿病视网膜病患病率为19.1%。农村高于城市,北方高于南部地区。
糖尿病视网膜病变按严重程度可分为两大类:非增生型糖尿病视网膜病变与增生型糖尿病视网膜病变。患者在糖尿病视网膜病变的早期阶段常没有症状,随着病情发展,会出现飞蚊症、视野模糊、复视、视野缺失、视力下降等症状,晚期会出现失明。糖尿病黄斑水肿是引起糖尿病患者视力下降的重要原因,其发病机制是多种因素造成血视网膜屏障破坏而导致的液体在细胞间隙积聚。VEGF在BRB的完整性中举足轻重,糖尿病视网膜病变患者的前房房水及玻璃体液中检测到VEGF显著升高,视网膜中的Müller细胞是其主要来源之一,2019年欧洲视网膜年会推荐抗VEGF成为治疗糖尿病黄斑水肿的一线药物。近年来随着炎症在糖尿病视网膜病变发生发展中机制的深入研究,证实糖尿病视网膜病变是一种长期慢性炎症性疾病,其中视网膜小胶质细胞参与DR的发生、发展已证实,但糖尿病视网膜病变发展过程中小胶质细胞是如何干预Müller细胞胶质化的机制尚不清楚。
唐仕波教授研究团队为进一步了解视网膜小胶质细胞在DR中发病机理,在动物实验中开展相关研究
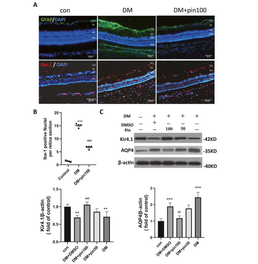
唐仕波教授一直致力于糖尿病视网膜病变的基础及临床研究,在国际国内发表多篇关于糖尿病视网膜病变病理机制的高水平研究论文。最近,为进一步了解视网膜小胶质细胞在DR中发病机理,唐仕波教授团队在动物实验中开展了相关研究。通过与对照组比较,糖尿病大鼠小胶质细胞迁徙到视网膜外层数量及阿米巴样细胞增加,VEGF表达上调,通过玻璃体腔内注射低浓度钾离子通道蛋白开放剂(吡那地尔)可减少上述变化,改善炎性因子TNF-α,IL-1β的表达。在体外细胞实验验证上述结果,并发现了钾离子通道蛋白开放剂可以有效减轻糖尿病视网膜促炎型小胶质细胞,通过减少炎症因子的释放,改善高糖对视网膜Müller细胞膜钾离子通道蛋白Kir4.1、GFAP的表达,减轻Müller细胞胶质化。吡那地尔属于非特异性钾离子通道蛋白开放剂,长期广泛地应用在心血管系统疾病治疗中,能够有效降低患者血压和控制心房颤动。该研究阐明吡那地尔在糖尿病视网膜病变发生中的具体作用机理,其结果对伴发有高血压的糖尿病患者在更好地实现血压、视网膜局部炎症的控制,延缓糖尿病视网膜病变进程具有重要意义。
目前,该研究团队正在进一步深化小胶质细胞调控在糖尿病视网膜病变中的炎症调控机制,为进一步研发新的治疗策略及思路提供依据。唐教授表示,“爱尔眼科致力于引进和吸收国际一流的眼科技术与管理理念,以专业化、规模化、科学化为发展战略,持续加大临床科研投入,推动中国眼科医疗事业的发展。通过不断的实践与探索,来逐步实现‘使所有人,无论贫穷富裕,都享有眼健康的权利’的崇高使命!”
微信扫一扫关注爱尔眼科官方微信!
爱眼护眼早知道,还可直接咨询医生


精雕全飞秒
粤公网安备 44522102000180号